Екстракт печурке чаге сузбија раст ћелија оралног канцера преко инхибиције метаболизма енергије
- info805691
- Oct 10, 2025
- 5 min read
Екстракт печурке чаге сузбија раст ћелија оралног канцера преко инхибиције метаболизма енергије
Увод
Орални канцер је један од најчешћих канцера у свету, са скоро 377.000 нових дијагноза и 177.000 смртних случајева процењених у 2020. години [1]. Бројни опасни елементи су повезани са оралним канцером, као што су употреба дувана, излагање алкохолу и инфекција хуманим папилома вирусом [2]. Орални канцер узрокује промене у изгледу лица, дисфункцију говора, хронични бол и дисфагију, што доводи до социјалне изолације и психолошког стреса. Примарне опције лечења за орални канцер укључују хирургију, радијациону терапију и хемотерапију, било појединачно или у комбинацији [3]. Ипак, ефикасност лечења је ограничена потенцијалним нежељеним ефектима и компликацијама, као што су повреде здравих ткива, оштећени говор и гутање, и смањен квалитет живота [4, 5].
Јестиве лековите печурке су моћан извор биоактивних молекула за лечење неколико типова тумора. Чага печурке (Inonotus obliquus) имају различите фармаколошке ефекте на људско здравље, укључујући антитуморске, антиинфламаторне, антиоксидативне, антимикробне и антипаразитске ефекте [6]. Екстракт чаге печурке такође има антитуморске ефекте на неколико типова канцера, као што су хумани аденокарцином плућа, хепатоцелуларни карцином и канцер дојке [6, 7, 8], јер садржи биоактивне једињења као што су мелатонин, полисахариди и тритерпеноиди који показују антитуморска својства [6, 9, 10]. Међутим, основни механизам антитуморских ефеката остаје непознат.
Пролиферирајуће канцер ћелије имају метаболичке захтеве који се разликују од оних већине диференцираних ћелија [11], у томе што канцер ћелије пролазе кроз репрограмирање метаболизма глукозе, карактерисано повећаним уносом глукозе, високим стопама гликолизе и измењеном митохондријалном функцијом. Овај метаболички феномен се обично назива аеробна гликолиза, или Варбург ефекат [12, 13, 14]. Метаболичке адаптације које показују канцер ћелије омогућавају им да стекну енергију и основне компоненте потребне за брзу пролиферацију и раст [15, 16, 17]. Терапијске стратегије имају за циљ да подрију ове јединствене метаболичке путеве циљајући метаболизам канцер ћелија и искоришћавајући њихове метаболичке рањивости. Да би се ефикасно спречио раст канцер ћелија, може бити неопходно блокирати специфичне ензиме укључене у гликолизу, циљати транспортере нутријената или модулирати сигналне путеве који регулишу метаболизам [18]. Стога, разумевање и контролисање метаболичких процеса у канцер ћелијама је обећавајућа прилика за развој иновативних и ефикасних лечења канцера.
Циљ ове студије био је да истражи да ли екстракт чаге печурке утиче на раст и метаболизам ћелија оралног канцера. Промене у ћелијском метаболизму – укључујући гликолизу и митохондријално дисање – од стране лечења екстрактом чаге печурке су укључене у понашање ћелија оралног канцера, као што су аутфагија, ћелијски циклус и апоптоза. Посебно, ова студија извештава о инхибиторном ефекту овог екстракта на ћелије оралног канцера регулацијом неколико ћелијских сигналних путева, укључујући аденозин монофосфат-активирану протеин киназу (AMPK), сигнални трансдуктор и активатор транскрипције 3 (STAT3), p38 митоген-активирану протеин киназу (MAPK) и нуклеарни фактор каппа-лајт-ланчан-енхансер активираних Б ћелија (NF-κB) путеве.
Резултати
Екстракт чаге печурке инхибира преживљавање и пролиферацију у HSC-4 ћелијама оралног канцера
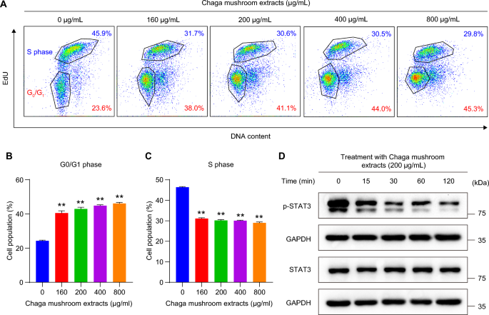
Да би се истражио ефекат екстракта чаге печурке на понашање ћелија оралног канцера, као што су вијабилност, пролиферација, ћелијски циклус, гликолиза, митохондријално дисање и апоптоза, HSC-4 је третирана екстрактом у различитим концентрацијама (0, 160, 200, 400 и 800 µg/mL) 24 х. Резултати анализе су приказани на Сл. 1A. Прво, да би се утврдило да ли екстракт чаге печурке контролише преживљавање и пролиферацију ћелија оралног канцера, HSC-4 ћелије су третиране са 0, 160, 200, 400 и 800 µg/mL екстракта и процењена је вијабилност и пролиферација ћелија (Сл. 1B,C). Екстракт је инхибирао вијабилност и пролиферацију ћелија у дозно-зависном маниру (Сл. 1B,C). Затим је извршена анализа ћелијског циклуса на HSC-4 ћелијама (Сл. 2A). Екстракт чаге печурке значајно је повећао G0/G1 фазу у HSC-4 ћелијама у поређењу са нетретираним HSC-4 ћелијама (Сл. 2B). Поред тога, S фаза је значајно смањена у третираним HSC-4 ћелијама у поређењу са нетретираним ћелијама (Сл. 2C). Нагомилани докази су показали да је STAT3 сигнализација кључна за туморску микроокружење и развој канцера, укључујући преживљавање и пролиферацију ћелија [19]. Да би се утврдило да ли инхибиторни ефекти екстракта чаге печурке на преживљавање канцера и пролиферацију у HSC-4 ћелијама укључују STAT3 сигнализацију, активација STAT3 је процењена након третирања ћелија екстрактом (200 µg/mL). Вестерн блот анализа је показала да је екстракт драстично смањио експресију фосфо-STAT3 (p-STAT3) у року од 15 мин и смањио ниво p-STAT3, који је одржан 120 мин (Сл. 2D). Ови резултати указују да екстракт чаге печурке вероватно смањује ћелијски циклус сузбијајући активацију STAT3, доводећи до инхибиције вијабилности и пролиферације ћелија у оралном канцеру. Да би се даље идентификовали који компоненте у екстракту чаге печурке су одговорне за анти-канцер ефекат, спровели смо LC–MS/MS анализу на екстракту чаге печурке. У LC–MS/MS анализи, идентификовали смо 16 кандидат молекула (Додатна Сл. S1A,B, Додатне Табеле S1 и S2). Међу овим кандидатима, изабрали смо три потенцијална анти-канцер молекула – сирингичну киселину, протокатехуичну киселину и 2-хидрокси-3,4-диметоксибензоичну киселину – на основу претходне литературе [20, 21, 22, 23]. Да би се утврдиле њихове концентрације у екстракту чаге печурке, спровели смо HPLC–DAD анализу. Резултати HPLC–DAD анализе су открили количине сваког молекула присутног у екстракту чаге печурке (Додатна Сл. S2A–C, Додатна Табела S3).




(Опис Сл. 1: Графичка илустрација експерименталног дизајна за анализу вијабилности и пролиферације, ћелијског циклуса, гликолизе, митохондријалног дисања и апоптозе HSC-4 ћелија након третирања. Вијабилност и пролиферација HSC-4 ћелија након третирања. Вредности представљају средњу вредност ± SEM. ** p < 0.01 vs. нетретиране HSC-4 ћелије.)
(Опис Сл. 2: Анализа ћелијског циклуса проточном цитометријом у HSC-4 ћелијама након третирања. Квантификација G0/G1 и S фазе. Експресија p-STAT3 и STAT3 у HSC-4 ћелијама након третирања. Вредности представљају средњу вредност ± SEM. ** p < 0.01 vs. нетретиране HSC-4 ћелије.)
Екстракт чаге печурке регулише гликолизу у ћелијама оралног канцера
Метаболизам канцер ћелија је карактерисан повећаним уносом глукозе и гликолизом под аеробним условима, феномен познат као Варбург ефекат [24]. Стога, регулација гликолизе је моћна стратегија за уништавање канцер ћелија. Да би се испитало да ли екстракт чаге печурке регулише гликолизу у ћелијама оралног канцера, мерена је екстрацелуларна стопа ацидификације (ECAR) коришћењем Seahorse XF гликолизног стреса теста (Сл. 3A). Да би се процењена гликолиза, гликолитички капацитет, гликолитичке резерве и негликолитичка ацидификација, ECAR мерења су извршена у реалном времену у третираним HSC-4 ћелијама у различитим концентрацијама (0, 160, 200, 400 и 800 µg/mL) након ињекције глукозе, инхибитора митохондријалног ланца транспорта електрона комплекс V олигомицина и инхибитора хексокиназе 2-DG (Сл. 3A,B). Гликолиза, гликолитички капацитет и гликолитичке резерве значајно су смањене у третираним HSC-4 ћелијама у дозно-зависном маниру (Сл. 3C–E). Негликолитичка ацидификација је укључена у TCA циклус CO2-изведену ацидификацију [25]. Интересантно, екстракт чаге печурке у концентрацијама од 400 и 800 µg/mL је утицао на ћелијску физиологију осим гликолизе (Сл. 3F). Ови подаци указују да екстракт инхибира процес гликолизе сузбијајући гликолизу, гликолитички капацитет и гликолитичке резерве.
(Опис Сл. 3: Шематска илустрација гликолизе и процедуре мерења ECAR. Реално време анализа ECAR у HSC-4 ћелијама након третирања. Гликолиза, гликолитички капацитет, гликолитичка резерва и негликолитичка ацидификација. Вредности представљају средњу вредност ± SEM. ** p < 0.01 vs. нетретиране HSC-4 ћелије.)
Екстракт чаге печурке индукује аутфагију преко активације AMPK
Аутфагија служи као заштитни механизам, спречавајући генерисање ћелијске енергије док уклања дефектне компоненте под условима лишености глукозе, док одржавана аутфагија под условима исцрпљене енергије покреће апоптотичку смрт ћелија (Сл. 4A) [26]. Наши налази су открили да екстракт чаге печурке сузбија гликолизу у ћелијама оралног канцера (Сл. 3). Стога, да би се испитало да ли он индукује аутфагију, испитали смо активацију AMPK, кључног сензора енергије који одржава ћелијски метаболизам енергије [27]. Вестерн блот анализа је указала да третирање екстрактом чаге печурке олакшава фосфорилацију AMPK у року од 15 мин и да повећани ниво p-AMPK је одржан 120 мин (Сл. 4B). Поред тога, ниво експресије LC3B-II, маркера аутфагије, повећан је у третираним HSC-4 ћелијама (Сл. 4C). Ови резултати указују да екстракт чаге печурке индукује аутфагију преко активације AMPK у ћелијама оралног канцера.



Comments